Instance Verification Kit (IVK)
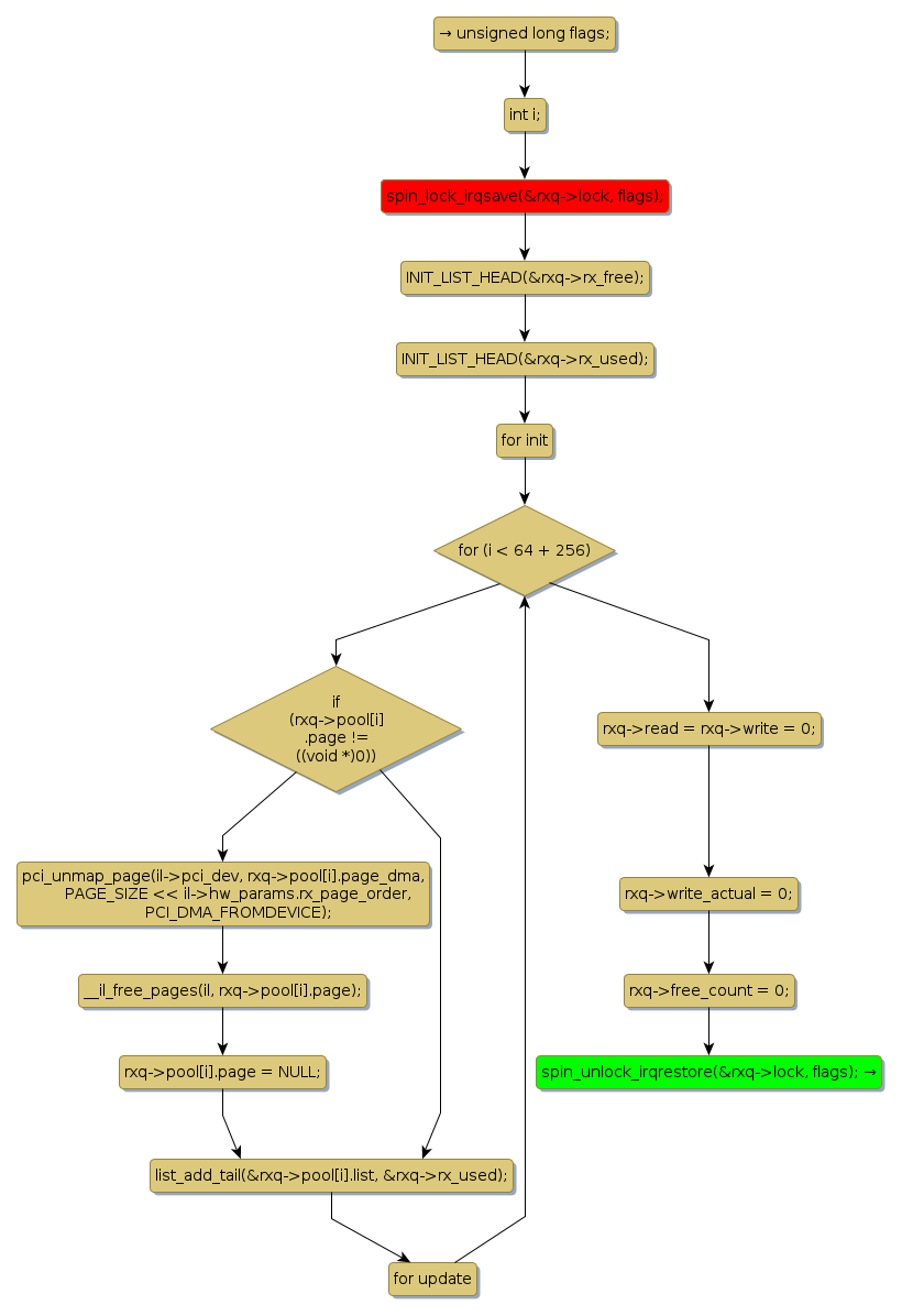
spin lock @ [31489+37+/linux-3.19-rc1/drivers/net/wireless/iwlegacy/3945-mac.c]
Instance Signature: lock
|
The Matching Pair Graph:
|
|
Function Name
|
Control Flow Graph (CFG)
|
Events Flow Graph (EFG)
|
Source Correspondence
|
|
il3945_rx_queue_reset
|
|
|
[31389+21+/linux-3.19-rc1/drivers/net/wireless/iwlegacy/3945-mac.c]
|